首页
初中部
学校概况
学校介绍
校务公开
校友专区
六十周年校庆
党建园地
党建动态
工会通讯
廉政文化
文明校园风采展
钢一校区
十二中校区
高考信息
中考信息
招生招聘
校庆专题
学生园地
晴岚文学
钢中校报
研究性学习
学生主页
会员投稿
教师园地
名师风采
教师文集
教师荣誉
教育科研
研训动态
学科竞赛
教学常规
教师修养
语言文字
家长学校
教育宝典
家教动态
心理辅导
家长心声
钢中留影
校园风光
学生活动
教师活动
名师档案
课堂纷呈
视频专区
活动视频
教学视频
家长学校
parenting
首页
>>
学校概况
>>
校务公开
>>
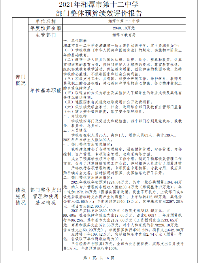
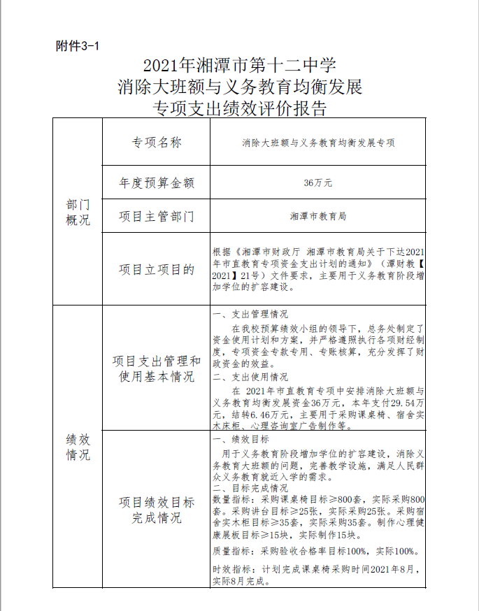
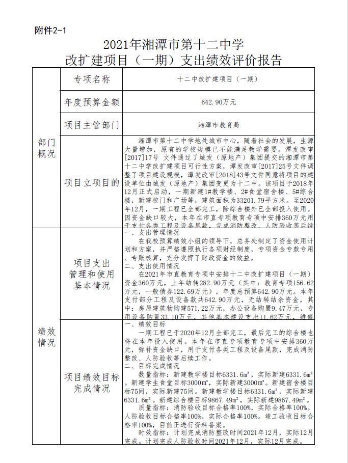
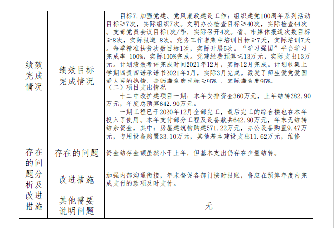
湘潭市第十二中学2021年部门整体预算绩效评价报告
教育宝典
家教动态
心理辅导
家长心声
湘潭市第十二中学2021年部门整体预算绩效评价报告
来源:
|
作者:
id1711071
|
发布时间:
2022-05-30
|
12049
次浏览
|
🔊
点击朗读正文
❚❚
▶
|
分享到:
上一篇:
2021年度湘潭钢铁......
下一篇:
湘钢一中关于2021......
联系我们
CONTACT US
湘钢一中
邮政编码:123456
学校地址:湘潭市岳塘区峨嵋路